Home » Circuits
Harmonic Generator With Single Opamp
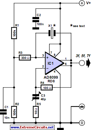
Quartz crystals have the property that their amplitude/phase characteristic repeats itself at frequencies that are an uneven multiple of the fundamental frequency. There are so-called overtone crystals that are cut in such a manner that they possess this property to a greater extent. However, in principle, any crystal may be used on one or more of its harmonic frequencies. Harmonic generators based on transistors may operate satisfactorily on the 3rd harmonic, but if the 5th or 7th harmonic are wanted, the circuit becomes less reliable and requires frequent adjustment.This circuit is based on a single, fast opamp and oscillates readily at the 3rd, 5th or 7th harmonic. The opamp is set up as a non-inverting amplifier with the quartz crystal connected between its output and the non-inverting input. The circuit amplification, which in principle must be unity to ensure oscillation, is determined by the network formed by R4, R5 and trimmer capacitor C3. This network is frequency-dependent such that the amplification increases as the frequency rises. The network gain is adjustable with C3.
The setting of the capacitor must be such that the gain is too small for oscillation at the fundamental frequency, but sufficient for, say, the 5th or 7th harmonic. The author uses a standard computer crystal of 10 MHz. Depending on the setting of C3, the circuit provides a stable output at frequencies between 50 and 70 MHz. It should be noted that these frequencies are multiples of the series fundamental frequency of the crystal. Tuning is carried out simply with a frequency counter.
Circuit diagram:
The output frequency is varied with C3. When the capacitor is roughly at the correct setting, the frequency ‘locks’ as it were at the harmonic. The area where locking occurs is not well-defined, however, so that the setting of C3 is not critical. When tuning is completed, the output frequency is crystal-stable. In principle, the circuit may be used for frequencies of up to 100 MHz, when the values of R4 and R5 may need to be reduced.
When a crystal with a higher fundamental frequency, say, 15 MHz, is used, the circuit may be tuned to the 3rd harmonic, that is, 45 MHz. The circuit should be tested with a supply voltage of 5–9 V (the maximum supply voltage for the IC is 12 V). The peak to peak output voltage has a value of about that of the supply voltage less a few volts. The output can provide a current sufficient to drive relatively low-impedance loads.
Author: Gert Baars - Copyright: Elektor Electronics
