Home » Circuits
Lights On!
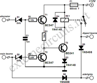
This circuit ensures that you will never again forget to switch on the lights of your car. As soon as the engine is running, the dipped beams and the sidelights are automatically switched on. The circuit also causes the dipped beams to be extinguished as soon as the main beams are switched on. As you can see from the schematic diagram, no special components are needed. When the engine is running, the alternator will generate a voltage of more than 14 V. Diode D1 reduces this voltage by 5.6 V and passes it to the base of T1 via R1. Due to the resulting current, T1 conducts. The amplified current flows via R3, the base of T3 and D3 to ground. This causes T3 to also conduct and energize relay Re1.