Home » Circuits
Optical Pulse Generator
This little aid was originally designed to test the Shutter Time Meter. This meter was specifically designed for ‘analogue’ SLR cameras. In order to measure the exposure time of a camera accurately, it will first have to be checked with a well-defined signal first. This circuit was designed for that purpose. But the circuit can also be used if you need a well-defined pulse for some other purpose. The circuit is build around a trio of standard logic ICs. Firstly a 74HC4060 (IC1) is used to provide a quartz crystal accurate reference for the duration of the pulses. For the crystal frequency we choose the common 4.096 MHz value.Picture of the project:

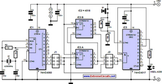
Circuit diagram:

The advantage of the Johnson-counter is that each output is free from glitches and has a duration that is exactly equal to the period of the clock input. We choose Q2 as the output. Q4 is used to stop the counter. Q0 is only active if we push the reset-button S1. IC3 will then start to count. To ensure that the reset does not affect the duration of the pulse, a differentiating RC-network R4/C3 generates a short reset pulse. R3 ensures that C4 is discharged after releasing S1. Also, just to be sure, we don’t use the second counter output but use the third one instead. For the same reason, to stop the counter we use the fifth output.
Parts and PCB layout:


Resistors
R1 = 1k
R2,R3 = 1M
R4 = 10k
R5 = 180
Capacitors
C1,C2 = 33pF
C3 = 10nF
C4,C5,C6 = 100nF ceramic, lead pitch 5mm
Semiconductors
D1 = HSDL-4230
IC1 = 74HC4060
IC2 = 4518
IC3 = 74HC4017
Miscellaneous
S1 = pushbutton, make contact, 6mm
J1,J2 = 3-way pinheader with jumper
X1 = 4.096MHz quartz crystal 1 wire link.
Source: Elektor Electronics