Home » Circuits
A Bedside Lamp Timer Circuit Schematic
30 minutes operation, Blinking LED signals 6 last minutes before turn-off
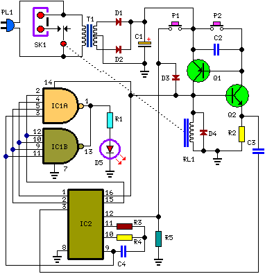
The purpose of this circuit is to power a lamp or other appliance for a given time (30 minutes in this case), and then to turn it off. It is useful when reading at bed by night, turning off the bedside lamp automatically in case the reader falls asleep... After turn-on by P1 pushbutton, the LED illuminates for around 25 minutes, but then it starts to blink for two minutes, stops blinking for two minutes and blinks for another two just before switching the lamp off, thus signaling that the on-time is ending. If the user want to prolong the reading, he/she can earn another half-hour of light by pushing on P1. Turning-off the lamp at user's ease is obtained by pushing on P2.
Circuit diagram:
Parts:
Resistors
R1 = 1K
R2 = 4K7
R3 = 10M
R4 = 1M
R5 = 10K
Capacitors
C1 = 470µF-25V
C2-C4100nF-63V
Semiconductors
C1 = 470µF-25V
C2-C4 = 100nF-63V
D1-D4 = 1N4002
D5 = 5mm. Red LED
IC1 = CD4012
IC2 = CD4060
Q1 = BC328
Q2 = BC547
Miscellaneous
P1,P2 = SPST Pushbuttons
T1 = 9+9 Volt Secondary 1VA Mains transformer
RL1 = 10.5V 470 Ohm Relay with SPDT 2A 220V switch
PL1 = Male Mains plug
SK1 = Female Mains socket
Circuit operation:
Q1 and Q2 form an ALL-ON ALL-OFF circuit that in the off state draws no significant current. P1 starts the circuit, the relay is turned on and the two ICs are powered. The lamp is powered by the relay switch, and IC2 is reset with a positive voltage at pin 12. IC2 starts oscillating at a frequency set by R4 and C4. With the values shown, pin 3 goes high after around 30 minutes, turning off the circuit via C3. During the c6 minutes preceding turn-off.
The LED does a blinking action by connections of IC1 to pins 1, 2 & 15 of IC2. Blinking frequency is provided by IC2 oscillator at pin 9. The two gates of IC1 are wired in parallel to source more current. If required, a piezo sounder can be connected to pins 1 & 14 of IC1. Obviously, timings can be varied changing C4 and/or R4 values.
